天津老人家食堂,暖心陪您过大年
来源:天津民政
发布时间:2026-02-21 08:37
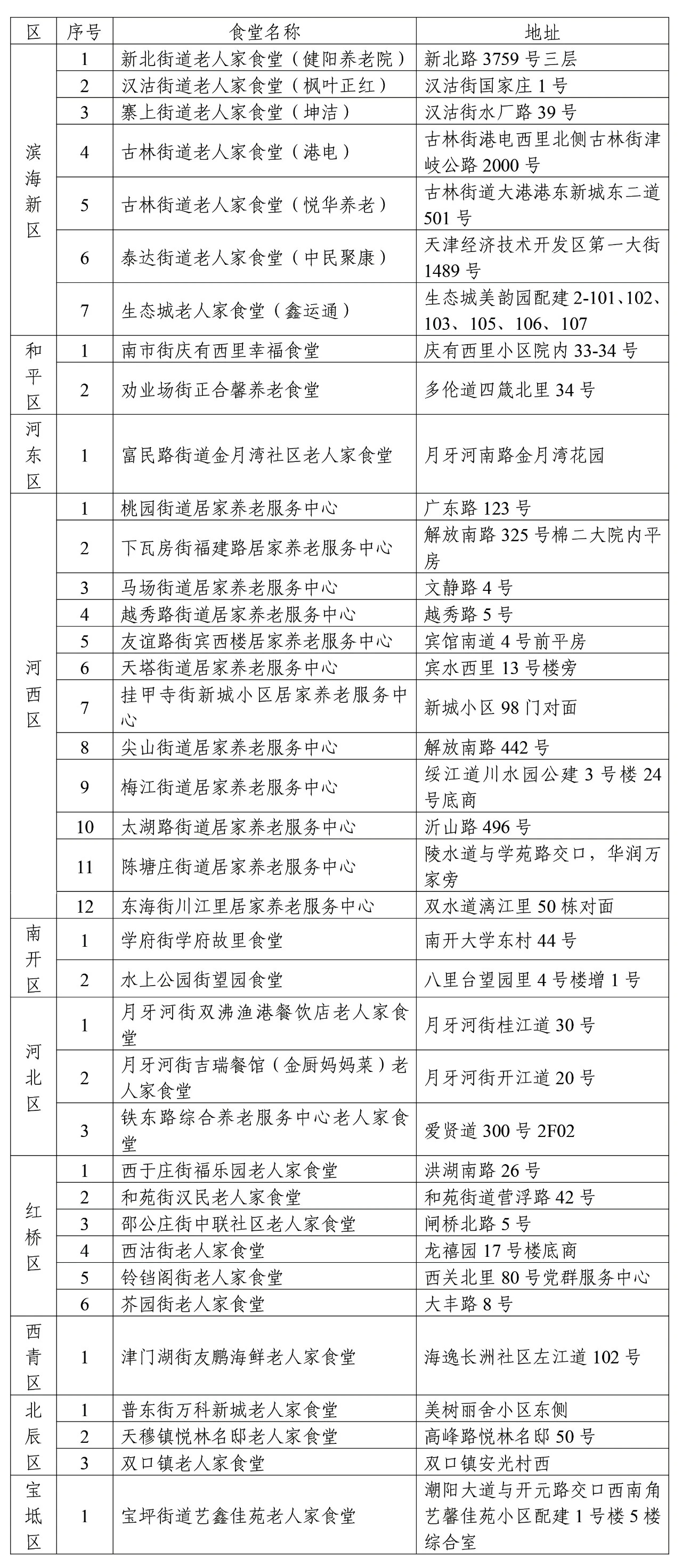
新春佳节年味浓,助老服务不停歇。为让全市老年朋友在家门口就能吃上热乎饭、放心饭、暖心饭,度过一个平安温馨、幸福祥和的新春佳节,全市38家老人家食堂坚持春节连市、服务不打烊,用烟火气温暖银发岁月,以贴心守护陪伴老人们安心过年。
春节期间连市运营老人家食堂名单

无障碍
关爱版
津公网安备 12010402000880号